人と動物のふくしを考えるワンウェルフェアPJ
1 事業の概要
本事業は、多頭飼育崩壊をはじめとするペットと飼い主に関わる複合的な地域課題に対応するため、社会福祉分野・動物愛護管理分野の関係者が互いの役割を知り、顔の見える連携体制を構築することを目的として実施した。令和7年度は全3回の研修会を、北部・中部・南部の3エリアで計9回(各回3会場)開催し、行政機関、社会福祉協議会、地域包括支援センター、まいさぽ、動物愛護推進員、ボランティア団体、議会関係者など、多様な立場の参加者が一堂に会するかたちで実施した。
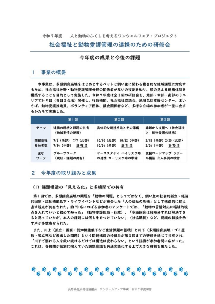
| 第1回 | 第2回 | 第3回 | |
|---|---|---|---|
| テーマ | 連携の現状と課題の共有 (地域実情の把握) | 具体的な連携手法とその準備 | 非難から支援へ(社会福祉× 動物愛護の連携) |
| 開催日程 参加者数 | 7/2(南部) 7/7(北部) 7/14(中部) 計98名 | 10/10(北部) 10/22(中部) 10/24(南部) 計71名 | 2/18(南部) 2/20(北部) 2/24(中部) 計70名 |
| 主な ワーク | グループワーク (現状・課題の共有) | ケーススタディ ハイリスク時の連携 ローリスク時の準備 | 支援ロードマップ ラポール構築 介入事例の検討 |
2 今年度の取り組みと成果
(1)課題構造の「見える化」と多機関での共有
第1回では、多頭飼育崩壊の問題を「動物の問題」としてではなく、飼い主の社会的孤立・経済的困窮・認知機能低下・ライフイベントなどが複合した「人の福祉の危機」として構造的に捉え直す視点が共有された。約70名にのぼる参加者のアンケートでは、「動物の苦情対応に福祉的視点を入れていいと初めて知った」(動物愛護担当・行政)、「多頭飼育は殺処分すれば解決できると思っていたが、本人の課題には何も手をつけていない」(社協職員)など、認識の転換を示す声が多数寄せられた。
また、川上(孤立・困窮・認知機能低下など生活課題の蓄積)と川下(多頭飼育崩壊・ゴミ屋敷・孤立死など表出した問題)という問題構造の枠組みが第3回までの研修を通じて共有され、「川下で溺れる人を救い続けるだけでは構造は変わらない」という認識が参加者間に広がった。これは、各機関が個別に抱えていた課題意識を共通言語化する上で大きな役割を果たした。
(2)「問題を抱えた住民」から「支援が必要な方」への認識転換
第2回・第3回を通じて、多頭飼育の当事者を「非難・排除の対象」ではなく「複合的な支援が必要な方」として捉えるアプローチが実践的に検討された。ケーススタディ(80代女性・単身独居・猫10頭以上)を用いたグループワークでは、参加者が保健所・福祉課・社協・包括・ボランティアなど各機関の立場から「自分たちに何ができるか」を具体的に議論した。
第3回のワークショップから整理された支援ロードマップでは、フェーズ1(接触・ラポール構築)からフェーズ4(安定維持)までの段階的介入が示され、「飼い主に寄り添い、猫への愛情を否定せず、生活再建を共に考える」という支援姿勢の重要性が確認された。動物への愛情の深さを「問題の原因」ではなく「つながりのきっかけ」として活用するラポール構築の5要素(肯定・忍耐・尊重・透明性・温かさ)も共有された。
(3)川下介入の実践的手法の整理
第3回研修では、多頭飼育崩壊が深刻化した局面(ハイリスク時)における具体的な介入手法として、生活保護申請・医療への接続・不妊去勢手術・頭数管理・住環境改善といった複数の対応を並行して進める多軸支援の枠組みが整理された。
特に「飼い主の支援は動物救済の近道」という視点は、動物愛護側・福祉側双方の参加者に深く共鳴した。また、介入の壁として「本人の拒絶」「資金不足」「縦割り行政」「地域孤立」の4点が具体的に整理され、それぞれの壁に対してどの機関がどう関わるかの役割分担の輪郭が示された。
(4)連携ネットワークの枠組みの可視化
「多頭飼育している飼い主を取り巻く関係図(多頭飼育対策ガイドライン参照)」を用いて、①飼い主の生活支援、②動物の飼育状況の改善、③周辺の生活環境の改善という3軸それぞれに関わる機関の役割が具体的に示された。都道府県レベル(動物愛護センター・保健所・各福祉部局)、市区町村レベル(生活環境部局・保健福祉部局・地域包括・社協・まいさぽ)、地域レベル(民生委員・動物愛護推進員・ボランティア・動物病院・ペット関連事業者)の重層的な連携の必要性がワーク等を通じて参加者に共有された。
また、地域によって不妊手術の補助制度・一時預かり体制・捕獲運搬の担い手など支援資源に大きな差があることが各エリアの情報交換の中で明らかとなり、圏域ごとの実情に応じた対応の必要性も浮き彫りになった。
(5)参加者の行動変容・波及効果
アンケートでは、「千曲市の包括のケアマネさんの研修会で講演することになった」(参加ボランティア)、「組織内にこの問題を伝え、研修会テーマにするよう提案したい」(社協職員)など、研修が参加者自身の所属組織や地域への普及につながっている事例が報告された。
また「小中学校の福祉体験にワンウェルフェアを導入したい」「子ども食堂での教育に活かしたい」といった声も複数寄せられており、次世代への普及啓発という新たな方向性も参加者の間から生まれている。
3 今後の課題
(1)早期発見・予防(川上アプローチ)の仕組みづくり
今年度の研修を通じて、多頭飼育崩壊を未然に防ぐ「川上アプローチ」の重要性については参加者の間に広く共有されたものの、具体的な仕組みとして地域に定着するには至っていない。見守り体制の強化、近隣住民・民生委員・ライフライン関係者(電気・ガス・郵便等)が「気になるサイン」に気づいた際の相談先の整備、不妊去勢手術の早期実施を促す啓発と補助制度の充実が引き続きの課題である。
特に、「1匹でも未手術の猫がいれば予備軍」という認識の普及と、問題が表面化する前の段階での福祉的支援の介入をどう制度的に位置づけるかは、次年度以降に検討が必要な重点課題といえる。
(2)縦割りを超えた連携体制の「定着」
「顔の見える関係づくり」については研修という場で一定の前進が見られたが、日常的・継続的な連携体制の定着には更なる取り組みが必要である。具体的には、相談情報を複数機関で共有するアセスメントシートや連絡フローの整備、定期的な事例検討会の開催、動物愛護管理部局と福祉部局が共同で対応する際の役割分担の明文化などが求められる。
また、今年度の研修では個人情報保護の壁が連携の障壁として繰り返し指摘された。「どんな連携ならできるのか」を各機関が具体的に合意していくプロセスが、次年度の重要な課題として残っている。
(3)地域住民への普及啓発と次世代への教育
研修会の参加者層は現在、支援者・専門職・ボランティアが中心であるが、多頭飼育問題の予防には地域住民一人ひとりの理解と行動が不可欠である。子ども・若年層へのアプローチとして、学校における福祉教育・動物の適正飼育教育への「ワンウェルフェア」の視点の導入を検討する必要がある。
また、「ペットを飼っている高齢者が入院したら動物はどうなるか」「緊急時の預け先はあるか」といった、住民が日常的に考えておくべきテーマを地域に届ける広報媒体(チラシ・回覧板・SNS等)の開発・配布も次年度の課題として位置づけたい。
(4)支援資源の地域格差の解消
今年度の研修を通じて、不妊去勢手術の補助制度・一時預かり体制・保護ボランティアの受け皿など、地域によって支援資源に大きな格差があることが明らかになった。先進的な取り組みを行っている市町村の実践を県内で横展開するための情報共有の仕組みや、補助制度創設に向けた政策的働きかけも今後の課題として挙げられる。
4 まとめ
令和7年度のワンウェルフェア事業を通じて、「多頭飼育問題は動物の問題ではなく人の福祉の危機である」という認識を、社会福祉・動物愛護の両分野にわたる関係者が共有する土台が整いつつある。3回の研修会・9会場の開催を重ねる中で、参加者の顔が見える関係が徐々に積み上がり、研修終了後に自発的な連携や普及活動に発展した事例も生まれている。
一方で、連携体制の制度的な定着、川上アプローチの実装、地域住民への普及という点では、今年度はまだ「意識の醸成」段階にとどまっており、次年度はより具体的な仕組みづくりへとステップアップすることが求められる。本事業で生まれたネットワークを活かし、「人も動物も共に生きられる地域社会」の実現に向けた取り組みを継続・深化させていきたい。
